文章列表
凤羽广告平台OCPC-落地页JS对接文档凤羽推广平台,汇集了凤凰网、手机凤凰网、凤凰新闻、凤凰视频以及凤凰FM等全媒体流量资源,覆盖数亿用户流量,提供了广告主所需推广能力和营销组件,帮助广告主实现在凤凰网投放广告。凤羽广告平台 OCPC-落地页 JS 对接方法如下: 第一步:转化监测入口:营销工具-转化监测-新建转化。第二步:创建目标转化。第三步:代码添加。第四步:改造转化代码-并复制到落地...
一步到位直接添加微信好友/企业微信好友_提高加粉转化率可以通过配置客服企业微信获客链接直接实现真实加粉后回传给广告账户。支持加粉成功,1、3、5、10句,开口回传。1、 获客助手组件。需要人工在企业微里面创建链接,然后扫码授权过来,相对麻烦,但是免费。2、 获客助手应用。只要授权过,就可以自由在后台创建链接,非常方便,功能也非常丰富,但是收费。Q:具体有哪些区别,见文章尾部差异对比说明。传统...
做好芒果 TV 广告推广,想要确保投放效果稳定、流量与转化双优,需重点关注版位选择、账户冷启动、定向设置这三大核心环节。每一个细节的优化,都能帮助芒果 TV 广告推广更精准触达目标用户,减少无效投放,提升整体投放性价比。一、芒果 TV 广告推广:版位选择 —— 避免单一,覆盖多场景在芒果 TV 广告推广中,版位选择直接影响流量覆盖范围,尤其要避免投放位置过于单一。参考爱奇艺等平台的投放经验,...
在芒果TV广告推广中,信息流广告提供了多种灵活的样式选择,以适应不同的投放目标和创意形式。合理运用这些芒果信息流广告推广工具,能有效提升品牌曝光和用户互动效果。芒果信息流广告推广主要样式解析大图样式核心特点:视觉冲击力强,适合品牌曝光和产品展示技术要求:图片尺寸为1080x607(比例约16:9)应用场景:在芒果TV广告推广中,这种样式能充分展示产品细节,强力吸引用户注意力三图/组图样式核心...
  做芒果 TV 广告投放‍的朋友,是不是经常遇到广告没流量的难题?明明花了心思做素材、搭计划,可流量就是上不来,急得团团转。别慌,聚亿媒在帮客户做芒果 TV 广告投放时,总结了一套实用的起量方法,今天就把核心技巧跟大家分享,新手也能快速破局。  首先得说,芒果 TV 广告投放想快速起量,有三个最常用的 “神操作”:高价抢量、智能放量、通投拉满,用对了就能让流量快速跑起来。  先聊聊高价抢量...
还在为广告费像打水漂一样消失而肉疼吗?传统投放好比蒙眼扔飞镖——能不能中?全凭运气! 但在芒果TV广告代理的世界里,“精准”不是玄学,而是用数据织成的“天罗地网”,让目标用户无处可逃!今天就用真实数据+硬核策略,揭开芒果TV广告代理如何用精准投放,把每一分预算都变成“转化利器”! 用户画像:芒果TV广告代理的“精准基石”芒果TV依托亿级用户池,构建了业内领先的动态用户画像系统,为芒果...
还在为广告被无情跳过而心塞吗?传统广告就像单向输出的“相亲对象”,你说得口干舌燥,对方却只想快速离场! 是时候让广告“活”起来,和用户“玩”在一起了!芒果TV信息流广告投放这次放大招,解锁互动式广告新玩法,让用户从“避之不及”变成“主动参与”,品牌好感度与转化率直线飙升! 互动式广告:从“单向洗脑”到“双向奔赴”过去的信息流广告如同“独角戏”,用户被动接收,记忆度有限。芒果TV信息流...
在数字营销的激烈战场中,各大品牌主为了抢占流量高地、提升品牌影响力,纷纷使出浑身解数寻找高效的营销渠道。此时,芒果tv广告投放凭借自身独特的优势,强势崛起,成为众多品牌主眼中的 “香饽饽”。它究竟有何魅力?接下来,就让我们深入探究芒果tv广告投放备受青睐背后的奥秘。庞大优质用户池,为芒果 TV 广告投放架起 “流量桥梁”芒果tv广告的用户规模堪称 “豪华阵容”,全终端月覆盖用户数高达 5 亿...
在广告投放的 “江湖” 中,选对平台就像握住了财富密钥。芒果TV 凭借海量年轻用户和优质内容,成为众多品牌的 “心头好”。今天就为大家全方位揭秘芒果TV 广告招商形式,尤其是极具竞争力的芒果TV 大屏场景类广告投放形式,助你在营销赛道上快人一步!芒果TV 大屏场景类广告:品牌曝光 “加速器”芒果TV 依托强大的内容品牌,不断提升自身影响力与美誉度,打造出稳定且可预期的大流量产品矩阵。选择芒果...
当某美妆品牌在芒果TV投下300万广告费却无法证明哪笔成交来自《妻子的浪漫旅行》时,长视频效果广告的信任危机被推向顶点。而芒果TV广告投放与热云数据共建的「品效归因宇宙」,正通过从CPM到CPS的考核革命,重新定义效果广告的度量标准。本文将深度拆解其破解「黑盒效应」的技术路径,并揭示这场变革如何重塑行业游戏规则。一、生死局:长视频广告的「效果归因之困」传统长视频广告深陷两大泥潭:CPM考核的...
当《乘风破浪的姐姐》中宁静涂上某品牌口红色号时,芒果TV信息流随即出现"静姐同款战袍色"的跳转链接——这正是芒果TV广告投放的杀手锏:用内容基因重构年轻消费场景。面对平台72%的18-35岁女性用户,芒果TV通过「综艺热点即时转化+青春化语言体系+明星视觉轰炸」,打造出Z世代无法拒绝的广告范式。本文将深度解析其年轻化流量密码,并揭示美妆品牌如何借势实现300%转化增长。一、解剖芒果TV广告投...
当用户在《大侦探》长视频中场休息时,刷到一条「侦探同款空气炸锅美食教程」的竖屏广告,随即点击弹幕领取优惠券下单——这背后正是芒果TV广告投放借助「大芒计划」构建的长短视频融合生态。随着用户注意力日益碎片化,芒果TV通过UGC/PGC短内容重塑信息流广告场景,开辟了一条「内容即货架」的新赛道。本文将拆解其破局逻辑,并预判竖屏广告与弹幕互动的革命性结合。一、大芒计划:重构「芒果TV广告投放」的时...
当虚拟人“小漾”在《你好星期六》中与何炅无缝互动时,芒果TV正悄然将虚拟人技术植入信息流广告投放的战场。作为长视频平台中元宇宙营销的先行者,芒果TV广告投放通过“虚拟人口播+AR场景化互动”的组合拳,正在打破传统广告的体验边界。本文将深度拆解其虚拟人广告的创新逻辑,并对比B站虚拟主播带货策略,揭示品牌如何借势元宇宙抢占年轻用户心智。‍一、虚拟人广告:芒果TV广告投放的“超现实武器库”芒果TV...
在竞争激烈的长视频平台赛道中,芒果TV广告投放凭借其独特的“内容基因+智能算法”双引擎,正在成为品牌获取高价值流量的新阵地。而支撑这一优势的核心技术之一,正是动态创意优化(Dynamic Creative Optimization, DCO)——它让广告从“千人一面”走向“千人千面”,甚至实现“一人千面”的精准触达。本文将深度解析芒果TV如何通过DCO技术重构广告投放效率,并揭秘某快消品牌点...
在芒果TV广告代理的众多广告形式中,品牌可以选择多种创新且高效的植入广告样式,以实现品牌曝光和用户认知的提升。以下是芒果TV广告代理提供的主要广告样式及其核心亮点:01、原创贴产品介绍:原创贴是在正片播放中插入的由节目原班人马拍摄制作的视频广告,由过场动画与视频组成。该芒果TV广告不可拖动,覆盖全用户。核心亮点:结合品牌诉求,原班人马拍摄,通过新颖创意将品牌核心卖点融入其中,强化用户的品牌认...

提升加粉转化率:企微获客助手组件与应用差异全解析

发表时间:2026-02-03 13:39

一步到位直接添加微信好友/企业微信好友_提高加粉转化率

可以通过配置客服企业微信获客链接直接实现真实加粉后回传给广告账户。
支持加粉成功,1、3、5、10句,开口回传。

1、 获客助手组件。
需要人工在企业微里面创建链接,然后扫码授权过来,相对麻烦,但是免费。
2、 获客助手应用。
只要授权过,就可以自由在后台创建链接,非常方便,功能也非常丰富,但是收费。

Q:具体有哪些区别,见文章尾部差异对比说明。

传统加粉步骤如下:


heart2023年12月06日,已升级全新企业微信接入方式。
heart2024年6月15日,支持第 3、5、10次收到客户消息时进行回传。

1、微信用户是否发起好友申请。
2、是否添加成功。
3、是否首次发消息。
系统会显示如下状态:


功能:使用获客助手-组件,创建方法:
第一步:创建客服企业微信获客链接并到客服资料里面获取链接。
①先进入企业微信管理后台,在【客户与上下游】-【客户联系】-【获客助手】菜单里面创建链接,如下图:
https://work.weixin.qq.com/wework_admin/loginpage_wx?from=myhome


②选择对应的客服企业微信后填写好链接名称,如下图:

这里客服的获客连接的添加又分2种情况:
1、在鼎尖系统里面添加多个客服,由鼎尖网络来随机展示客服,您可以通过鼎尖网络控制客服上下线。
场景:鼎尖里面添加20个客服,每个客服对应自己的企业微信获客连接,然后通过鼎尖客服系统开关上下线。

2、在鼎尖系统里面添加1个客服,企业微信获客连接中对应多个成员,通过企业微信获客助手人员管理,来控制展示,你要开关客服,也只能通过企业微信里面,移出,选入成员来控制。


第二步:录入企业微信资料到鼎尖后台。
① 进入鼎尖落地页后台,在左侧【客服】菜单下找到【企业微信】菜单并进入,如下图:


② 进入后点击右上角【添加企业】→用对应的企业微信扫码授权,如下图:
注意:该功能只有在新版系统才有,旧版系统无法提供。


③在客服信息里面,选择对应的企业信息,以及和他对应的获客连接。


④最后去落地页设置里面开启转化后调起企业微信客服,如下图:

⑥ 企业微信也有更丰富的自动回传方式提供选择。

最后:丰富的唤起企业微信方式。
1、长按号码复制后,打开企业微信添加好友界面。
2、手机端组件打开,选择您自己心仪的手机端组件,直接点击组件打开企业微信。
3、落地页内容编辑的,【加粉】选项中,插入代码样式,点击或打开企业微信。

企业微信删除方式:
企微获客助手接入后不能直接在鼎尖后台删除,需要去企业微信后台获客助手组件管理里面取消接入,如下图:


差异对比:
我们的企业微信获客链接,跟市面上其他家的对比起来,多了一个步骤。
就是企业微信,要和客服绑定,才能到页面中展示。

但是:
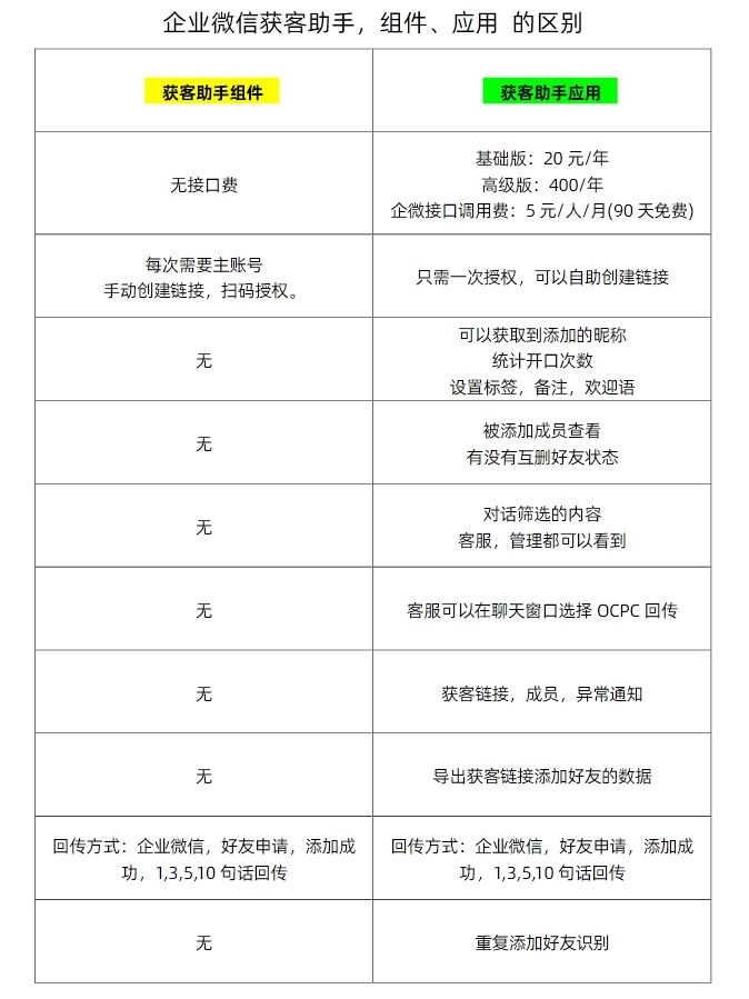
企业微信获客助手,我们也有 2 个产品(如下图)。
1、 获客助手组件。
需要人工在企业微里面创建链接,然后扫码授权过来,相对麻烦,但是免费。
2、 获客助手应用。
只要授权过了,你就可以自由在后台创建链接。非常方便,功能也非常丰富,但是收费(见最后对比图)。

企业微信获客助手-组件,应用的功能区别有哪些?


广告投放
 
 

18771956544

芒果tv获客码.jpg

免费开户中


需求提交>>